您的当前位置是:
首页 >科技创新 >科技动态
近日,重庆研究院“矿井透明水文地质底座平台开发及应用”“地震多波列探测技术在金辛达煤矿水害防治中的应用”“口泉煤业同层老空水隐蔽致灾因素探测与治理经验”3项水害防治技术成功入选山西省应急管理厅主编的《山西省安全生产专项整治三年行动煤矿水害防治典型经验汇编》。

安全生产专项整治三年行动以来,为充分发挥煤矿水害防治典型示范引领作用,进一步提升煤矿水害防治水平和安全保障能力,山西省应急管理厅组织征集了一批制度性、科技性、研究性、经验性成果。3项水害防治技术成功入选展现了重庆研究院水害防治技术获得了行业认可。

煤矿的水文地质条件直接决定了矿井受水害的威胁程度,重庆研究院研制的矿井透明水文地质底座平台围绕矿井充水因素、充水通道、充水水源、充水强度,开展水害监测分析预警,同时结合煤矿工作面透明地质模型,构建以大数据分析智能决策平台、工作面数字孪生及“三机”联动技术为核心的智能决策系统,通过井下工业环网采集综采工作面各个设备的重要参数,对所有的数据进行统一融合的基础上结合工作面地质信息,实现煤矿生产大数据分析、综采工作面三维可视化动态展示及工作面设备集中控制。
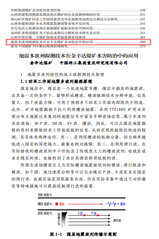
地震多波列探测技术主要适用于受底板承压水危害的回采工作面防治水工作,亦可用于底板注浆改造效果的检验,可实现回采工作面内部及顶底板落差大于5米的断层、直径大于20米陷落柱等隐伏构造的探测,为金辛达煤矿水害防治工作提供了地质保障。
口泉煤业同层老空水隐蔽致灾因素探测方案以探水、探老(空)巷为主开展综合地质勘探工作,同时考虑煤厚及地质构造、有毒有害气体等隐蔽致灾因素,在充分用好、用足、用尽物探、钻探、化探等手段方法的前提下,更进一步选择掘进巷探的方式。接近水患危害区时,近距离的物探、钻探可达到更好的效果,高质量的物探、钻探成果能更有效地指导巷探工作,二者相辅相成,有效地促进了探测工作良好发展。



重庆研究院将以此为契机,积极推进科技兴安,通过建立透明工作面大幅提升地质保障能力水平,让精准、高效、智慧的防治水相关技术在煤矿安全生产中发挥更大作用,为有效提高煤矿生产效率作出更大贡献。
